隐患排查治理
该如何落实
2021年9月28日,甘肃省临夏州应急管理局执法人员在对甘肃某能源有限责任公司进行执法检查时,发现该公司主要负责人张某存在以下问题:
1. 未建立健全企业全员安全生产责任制;
2. 未组织制定企业安全生产规章制度;
3. 未组织制定安全生产教育和培训计划;
4. 未组织建立并落实安全风险分级管控和隐患排查治理双重预防工作机制;
5. 未组织实施本单位的生产安全事故应急救援预案等。
以上行为违反了《安全生产法》第二十一条的规定。临夏州应急管理局根据《安全生产法》第九十四条第一款的规定并结合自由裁量,责令该公司主要负责人张某限期改正,并作出罚款人民币5万元的行政处罚决定。
2021年10月21日,江苏省淮安市应急管理局安全生产监察支队联合盱眙县应急管理局执法人员对淮安某光电科技有限公司进行执法检查时,发现该公司主要负责人万某红存在以下问题:
1. 未建立健全并落实本单位全员安全生产责任制,加强安全生产标准化建设;
2. 未组织制定并实施本单位安全生产规章制度和操作规程;
3. 未组织制定并实施本单位安全生产教育和培训计划;
4. 未保证本单位安全生产投入的有效实施;
5. 未组织建立并落实安全风险分级管控和隐患排查治理双重预防工作机制,未督促、检查本单位的安全生产工作,未及时消除生产安全事故隐患;
6. 未组织制定并实施本单位的生产安全事故应急救援预案。
上述行为违反了《安全生产法》第二十一条的规定。淮安市应急管理局根据《安全生产法》第九十四条第一款的规定并结合自由裁量,责令该公司主要负责人万某红限期改正,并作出罚款人民币4.5万元的行政处罚决定。
1. 定岗位、定人员
2. 定安全责任
3. 定责任考核
1. 策划制度框架时,至少包括以下要素:适用范围、安全职责、管理要求、记录表单。
2. 策划制度内容时,依据如下:
(1)现行的法律法规、政府文件、相关技术标准和规范等;
(2)上级单位的通知文件、安全管理制度;
(3)本单位生产经营范围、特点、危险程度、工作性质及具体工作内容。
3. 编制制度内容时,至少包括以下主要内容:
规定组织实施的部门及职责分工,排查范围、内容、方法和周期,事故隐患的排查、登记、报告、监控、治理、验收各环节过程管理及档案等要求。
1. 在风险辨识、评价基础上,通常将风险等级较高的部位确定为事故隐患排查重点部位。
2. 按照《危险化学品重大危险源辨识》(GB 18218-2018),判定为重大危险源的部位,确定为事故隐患排查重点部位。
3. 建立事故隐患排查重点部位台账,经主要负责人批准。

1. 事故隐患判定标准
(1)事故隐患判定标准包括人的因素、物的因素、环境因素和管理因素。
(2)可参考属地重点行业生产安全事故隐患目录。
(3)没有生产安全事故隐患目录的,参考本行业的安全生产等级评定技术规范。
2. 常态化的事故隐患排查
(1)为便于基层人员排查并判定隐患,可编制重点部位事故隐患排查表。
(2)排查形式和频次:
单位级综合安全检查,每半年不少于1次;
部门级综合排查,每季度不少于1次;
专项安全检查,每半年不少于1次;
季节性和节假日安全检查;
班组长和安全员检查,每周至少1次;
专业技术和管理人员日常检查;
作业岗位人员班前、班中、班后隐患排查。
(3)填写安全检查记录表和隐患整改通知单。
_20220705144557_116.png)
_20220705144606_938.png)
1. 事故隐患分类方法
(1)事故隐患按治理责任:如事故隐患责任部门。
(2)事故隐患按发生频次:初次发生和重复发生。
(3)事故隐患按专业特性。
2. 事故隐患分级方法
(1)可分为一般事故隐患和重大事故隐患,也可将一般事故隐患再进行细分。
(2)重大事故隐患参考相关重大事故隐患判定标准。如《煤矿重大事故隐患判定标准》(应急管理部令第4号)、《工贸行业重大生产安全事故隐患判定标准(2017版)》等。
3. 事故隐患公示
(1)公示频次:至少每月一次。
(2)公示方式:公告栏、信息化平台、事故隐患通报、微信群、会议、班组活动等。
(3)公示内容:包括事故隐患所在部门 / 部位、治理责任部门和治理完成情况等。
(4)对无法及时消除的事故隐患,应当在事故隐患所在位置或场所设立警示标志,及时向员工公示事故隐患的危害程度、影响范围、治理措施及应急措施。
4. 事故隐患上报
有下列情况之一的,生产经营单位应及时向所在地负有安全生产监督管理职责的部门报告:
(1)事故隐患无法及时消除并可能危及公共安全的;
(2)非本单位原因造成或者可能造成事故隐患的。
报告的内容应当包括事故隐患的现状、形成原因、危害后果和影响范围等情况。
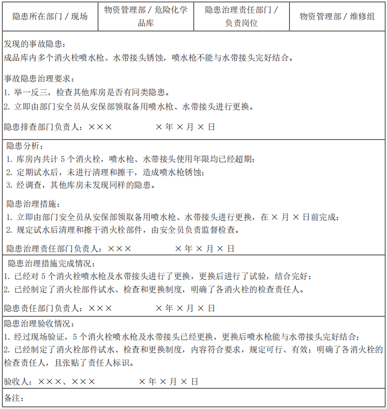
1. 编制治理方案、治理措施,治理方案包括下列要素:
(1)治理的目标和任务;
(2)采取的方法和措施;
(3)经费和装备物资的落实;
(4)负责整改的机构和人员;
(5)治理的时限和要求;
(6)相应的安全措施和应急预案的落实。
_20220705144651_119.png)
2. 在事故隐患治理过程中,应当采取相应的监控防范措施,必要时应当派人值守。
3. 保存事故隐患治理过程的相关记录和资料。
1. 评价事故隐患治理的有效性,确认是否能有效防止事故隐患再次发生。2. 记录参加验收的部门、人员、验收日期、验收结论等。
1. 建立事故隐患排查治理台账。

2. 对事故隐患进行统计分析,预测事故隐患发生的趋势,是作为安全生产趋势预测预警的有效手段,统计分析方法包括:
(1)按事故隐患特性,如消防、电气、危险化学品、设备设施等;
(2)按造成事故隐患的原因,如人的不安全行为、物的不安全状态、管理缺陷等;
(3)按事故隐患发现部位,如仓库、变配电室、厂区环境等;
(4)按事故隐患发现时间,如月度、季度、年度等;
(5)按事故隐患级别,如一般、重大、重点、其他事故隐患等;
(6)按事故隐患发生的频次,包括首次、重复等。
3. 形成统计分析表。
_20220705144719_408.png)
安全生产十五条措施明确
企业主要负责人
必须严格履行第一责任人责任
在新修改的安全生产法中
有哪些相关规定
第二十一条 生产经营单位的主要负责人对本单位安全生产工作负有下列职责:
(一)建立健全并落实本单位全员安全生产责任制,加强安全生产标准化建设;(二)组织制定并实施本单位安全生产规章制度和操作规程;(三)组织制定并实施本单位安全生产教育和培训计划;(五)组织建立并落实安全风险分级管控和隐患排查治理双重预防工作机制,督促、检查本单位的安全生产工作,及时消除生产安全事故隐患;(六)组织制定并实施本单位的生产安全事故应急救援预案;第四十一条 生产经营单位应当建立安全风险分级管控制度,按照安全风险分级采取相应的管控措施。第一百零一条 生产经营单位有下列行为之一的,责令限期改正,处十万元以下的罚款;逾期未改正的,责令停产停业整顿,并处十万元以上二十万元以下的罚款,对其直接负责的主管人员和其他直接责任人员处二万元以上五万元以下的罚款;构成犯罪的,依照刑法有关规定追究刑事责任:(一)生产、经营、运输、储存、使用危险物品或者处置废弃危险物品,未建立专门安全管理制度、未采取可靠的安全措施的;(二)对重大危险源未登记建档,未进行定期检测、评估、监控,未制定应急预案,或者未告知应急措施的;(三)进行爆破、吊装、动火、临时用电以及国务院应急管理部门会同国务院有关部门规定的其他危险作业,未安排专门人员进行现场安全管理的;(四)未建立安全风险分级管控制度或者未按照安全风险分级采取相应管控措施的;(五)未建立事故隐患排查治理制度,或者重大事故隐患排查治理情况未按照规定报告的。第一百零二条 生产经营单位未采取措施消除事故隐患的,责令立即消除或者限期消除,处五万元以下的罚款;生产经营单位拒不执行的,责令停产停业整顿,对其直接负责的主管人员和其他直接责任人员处五万元以上十万元以下的罚款;构成犯罪的,依照刑法有关规定追究刑事责任。在刑法中
有哪些相关规定
第一百三十四条 在生产、作业中违反有关安全管理的规定,因而发生重大伤亡事故或者造成其他严重后果的,处三年以下有期徒刑或者拘役;情节特别恶劣的,处三年以上七年以下有期徒刑。
强令他人违章冒险作业,或者明知存在重大事故隐患而不排除,仍冒险组织作业,因而发生重大伤亡事故或者造成其他严重后果的,处五年以下有期徒刑或者拘役;情节特别恶劣的,处五年以上有期徒刑。
第一百三十四条之一 在生产、作业中违反有关安全管理的规定,有下列情形之一,具有发生重大伤亡事故或者其他严重后果的现实危险的,处一年以下有期徒刑、拘役或者管制:
(一)关闭、破坏直接关系生产安全的监控、报警、防护、救生设备、设施,或者篡改、隐瞒、销毁其相关数据、信息的;
(二)因存在重大事故隐患被依法责令停产停业、停止施工、停止使用有关设备、设施、场所或者立即采取排除危险的整改措施,而拒不执行的;
(三)涉及安全生产的事项未经依法批准或者许可,擅自从事矿山开采、金属冶炼、建筑施工,以及危险物品生产、经营、储存等高度危险的生产作业活动的。